ПЦУСБ/Лекция 4
Материал из Wiki
- Заголовок
- Цифровые автоматы
- Автор
- Авдеев Н.А.
- Нижний колонтитул
- ПЦУСБ/Лекция 4
- Дополнительный нижний колонтитул
- Авдеев Н.А., 18:44, 25 марта 2014
Слайд: Провести анализ схемы (1)
Слайд: Провести анализ схемы (2)
Слайд: Автомат Мили
- Следующее состояние = F (текущее состояние, вход)
- Выход = G (текущее состояние, вход)
Слайд: Автомат Мура
- Следующее состояние = F (текущее состояние, вход)
- Выход = G (текущее состояние)
Слайд: Граф состояний и переходов
Слайд: Словесное описание автомата
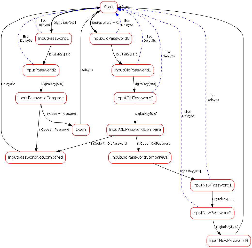
Панель ввода пароля
- обеспечить возможность задания нового пароля по нажатию специальной кнопки и ввода старого пароля (пароль по умолчанию 000), а затем ввода нового. При неправильном вводе переходит в начальное состояние (ожидание ввода). При правильном старом пароле включить сигнал "доступ открыт", а после ввода нового пароля отключить сигнал "доступ открыт".
- ввод пароля с клавиатуры (3х значное десятичное число от 000 до 999). Предусмотреть кнопку сброса введённого пароля (при неправильный вводе).
- после ввода 3 цифр система проверяет введённый пароль с внутренним значением:
- если пароли совпадают, то включается светодиод "Доступ открыт" на 3 сек., после чего система переходит в режим ввода пароля
- если пароли не совпадают, то включается звуковой сигнал "Доступ закрыт" на 0.5 сек., после чего система переходит в режим ввода пароля
- если после ввода 1й или 2й цифры, следующая цифра (т.е. 2-я или 3я соответственно) не введены более чем через 5 секунд, то включается звуковой сигнал "Доступ закрыт" на 0.5 секунды
Слайд: Таблица переходов :step
Элементы системы и управляющие сигналы (входы/выходы)
- Входы
- кнопка ввода пароля - сигнал SetPassword
- цифровые кнопки 0-9 - сигналы DigitalKey[8 downto 0]
- кнопка отмены ввода - сигнал Esc
- сигналы (со счетчика) отсчитывающие 0.5, 3, 5 с - Dalay05s, Dalay3s, Dalay5s
- сигнал синхронизации - clk (активный положительный фронт)
- асинхронный сброс - RST
- Выходы
- управление трехразрядным семисегментным индикатором - Digits2[6:0], Digits1[6:0], Digits0[6:0] (реально Digits[6:0] и Index[2:0])
- светодиод "Доступ открыт" - сигнал Open
- Динамик - сигнал Speaker
- Сигнал запуск отсчета паузы - StartCount
Слайд: Таблица переходов
| Текущее состояние | Событие (входы) | Следующее состояние |
|---|---|---|
| Любое | RST = 1 | Начальное состояние (ожидание ввода) |
| Начальное состояние | Нажата кнопка ввода пароля | Режим смены пароля: ввод старого пароля |
| Начальное состояние | Нажата цифровая кнопка | Режим ввода пароля (для доступа) (1) |
| Начальное состояние | Нажата кнопка Esc | Начальное состояние |
| Режим смены пароля: ввод старого пароля (0) | Ввод первой цифры | Режим смены пароля: ввод старого пароля (1), отобразить введённую цифру |
| Режим смены пароля: ввод старого пароля (0) | Прошло 5 с | Начальное состояние |
| Режим смены пароля: ввод старого пароля (1) | Ввод второй цифры | Режим смены пароля: ввод старого пароля (2), отобразить введённую цифру |
| Режим смены пароля: ввод старого пароля (1) | Прошло 5 с | Начальное состояние |
| Режим смены пароля: ввод старого пароля (2) | Ввод третьей цифры | Режим смены пароля:
|
| Режим смены пароля: ввод старого пароля (0-2) | Нажата кнопка Esc | Начальное состояние |
Слайд: Таблица переходов (2)
| Текущее состояние | Событие (входы) | Следующее состояние |
|---|---|---|
| Режим ввода пароля (для доступа) (1) | Ввод второй цифры | Режим ввода пароля (для доступа) (2) |
| Режим ввода пароля (для доступа) (2) | Ввод третьей цифры | Переход в состояние:
|
| Режим ввода пароля (для доступа) (1 или 2) | Прошло 5 с | Начальное состояние |
| доступ открыт | Прошло 3 с | Начальное состояние |
| Доступ закрыт | Прошло 0.5 с | Начальное состояние |
Слайд: Тоже самое в виде графа




